Как и многие российские предприятия, использующие в своей деятельности технологии информационного моделирования (ТИМ), АО «ВНИИ Галургии» в 2022 году столкнулось с необходимостью замены иностранного программного обеспечения (ПО) на отечественное. Как выяснилось впоследствии, такой переход повлек за собой и принципиальную смену подхода к 3D-проектированию — с файлового на датацентричный. Специалисты ВНИИ отмечают, что это открыло перед институтом новые возможности для работы.
Для исследования и разработки калийных месторождений
АО «ВНИИ Галургии» — научноисследовательский и проектный институт в области разведки, добычи и переработки горнохимического сырья. Организация была основана в 1931 году на базе Соляной лаборатории АН СССР для исследования и разработки калийных солевых месторождений. Основным направлением деятельности института стало решение практических задач производства удобрений для нужд экономики. За годы своей истории ВНИИ Галургии выполнил большой комплекс исследовательских работ по изучению геологии, гидрогеологии, геомеханики соляных и калийных месторождений в Беларуси, Украине, на Урале, в Сибири и республиках Средней Азии, разработал технологии подземной высокомеханизированной добычи калийных руд, подземного выщелачивания калийных и соляных месторождений.
Институт сегодня
В настоящее время в составе АО «ВНИИ Галургии» работают 14 научноисследовательских лабораторий, 24 проектных отдела, в которых трудятся 600 сотрудников, среди которых — четыре доктора и 35 кандидатов технических наук. Горногеологическую научную часть института составляют восемь научноисследовательских лабораторий в Перми и СанктПетербурге. Технологическая научная часть состоит из четырех научноисследовательских лабораторий, сектора и полузаводской установки, расположенных в СанктПетербурге и Березниках. Проектную часть АО «ВНИИ Галургии» представляют десять отделов в Перми и десять — в СанктПетербурге.
Институт выполняет проектноизыскательские и научноисследовательские работы для ГК «Уралхим», в частности, для компании «Уралкалий» на калийных месторождениях в Березниках и Соликамске. ВНИИ славится высоким качеством и максимально короткими сроками выполнения проектных и научноисследовательских работ благодаря наличию высококвалифицированных специалистов, оснащенности технологичным оборудованием и программнотехническими комплексами, применению новейших информационных технологий.
ТИМ на этапе проектирования
В течение последних лет ВНИИ Галургии последовательно осуществляет внедрение ТИМ: он прошел путь от разработки пилотных проектов до реализации проектов текущей производственной программы.
ТИМ применяются на всех стадиях проектирования, что позволяет создавать цифровые информационные модели (ЦИМ) и передавать их заказчикам для последующего использования на различных этапах жизненного цикла объектов капитального строительства (ОКС). На этапе проектирования ЦИМ используется для обмена заданиями между участниками проекта, выполнения инженерных и сметных расчетов, проверок на информационные и геометрические коллизии, создания чертежных видов и отчетных форм и т.д.
В выполнении работ в рамках проектов по информационному моделированию участвуют специалисты многих проектных специальностей. Для этого разработаны соответствующие правила и методики, используются корпоративные шаблоны и настройки, позволяющие систематизировать данные и автоматизировать процесс проектирования. Для создания ЦИМ под задачи, возникающие в процессе проектирования, разработаны и адаптированы библиотеки, содержащие параметрические компоненты, каталоги материалов и другие элементы.
От Autodesk к Model Studio CS
Как и большинство проектных предприятий, до 2022 года АО «ВНИИ Галургии» использовало в своей работе продукты американской компании Autodesk, которым после введения заокеанскими властями санкций пришлось искать замену. Тщательно изучив рынок, институт остановил свой выбор на ПО компании «СиСофт Девелопмент» (входит в ГК «СиСофт»).

Пример компонента пластичного теплообменника с возможностью его адаптации под задачи проекта
«Когда мы приняли решение о старте процесса импортозамещения, то выбрали в качестве основы базовую платформу nanoCAD и вертикальное решение Model Studio CS для технологий информационного моделирования, — рассказал начальник отдела развития ТИМ института Григорий Кузнецов. — Сегодня мы используем практически всю линейку Model Studio CS и среду общих данных CADLib для консолидации информации на основе ЦИМ ОКС. Среда общих данных CADLib позволяет выполнять ассоциацию элементов ЦИМ со сметным расчетом через назначение сметных расценок к элементам модели».
Применение российской инновационной системы Model Studio CS обеспечило институту возможность выйти на современный уровень 3Dпроектирования и информационного моделирования крупных промышленных объектов и связать информационные системы, используя датацентричный подход.
Разработка базы компонентов
По мнению Григория Кузнецова, на настоящий момент данные внутри базовой поставки библиотек компонентов продуктов Model Studio CS пока не оптимальны. В связи с этим в институте приняли решение разработать дополнительные собственные универсальные параметрические компоненты, классифицированные по функциональному аспекту.
«Одна из особенностей поставки — это отдельные базы для каждого продукта: у Model Studio CS Трубопроводы — своя база данных (БД) элементов, у Model Studio CS Строительные решения — своя, — поделился своими выводами специалист. — В базовых библиотеках содержится огромное количество параметров. При этом от пользователей приходит множество заданий на разработку новых элементов. Именно потому мы и оптимизируем и дополняем БД элементов для решения своих отраслевых задач».
Систематизируя элементную базу, предприятие ставит перед собой ряд целей, среди которых:
- классификация элементной базы (функциональный и технический аспекты);
- унификация имен и списка значений параметров;
- определение перечня необходимых и достаточных параметров для группы элементов;
- объединение в перспективе библиотек стандартных элементов продуктов Model Studio CS;
- формирование сложных параметрических компонентов, позволяющих создавать типоразмеры и исполнения для множества элементов библиотеки;
- выпуск документации с описанием работы сложных компонентов;
- создание правил разработки пользовательских компонентов, передача функционала создания элементной базы пользователям.
CADLib Модель и Архив — операционная среда общих данных
Программный продукт CADLib Модель и Архив АО «ВНИИ Галургии» использует как операционную среду общих данных. По словам Григория Кузнецова, опыт показывает, что он позволяет работать с достаточно большим объемом информации.

Общий вид комплексного 3D-проекта площадки рудника
«Мы формировали БД проекта в рамках производственной площадки калийного рудника. CADLib смог отобразить все загруженные ЦИМ ОКС и позволил работать без потери качества в сравнении с другими подобными продуктами, с которыми нам довелось сталкиваться, — отметил он. — Основой CADLib являются иерархические структуры, позволяющие распределить элементы ЦИМ по различным аспектам: функциональный, географический, документационный, дисциплинарный и прочее. В процессе проектирования возникает много аспектов, которые хотелось бы учесть: различные этапы строительства, распределение проектируемых и существующих элементов, — этот функционал также будет развиваться в среде CADLib».
По словам специалиста, в будущих версиях программного продукта CADLib Модель и Архив сотрудникам института хотелось бы иметь возможность самостоятельно создавать объекты «иерархических структур», определять их свойства и поведение в среде CADLib.
Среди возможностей и преимуществ CADLib Модель и Архив специалист особо отметил:
- консолидированную модель объекта капитального строительства (производственной площадки или предприятия);
- привязку элементов модели к географическим, функциональным, дисциплинарным, документационным и пользовательским аспектам;
- координацию ЦИМ;
- интеллектуальные проверки на коллизии (NSR Specification);
- выгрузку различных отчетов;
- добавление дополнительных параметров к элементам модели;
- выгрузку и загрузку ЦИМ в общедоступных форматах (IFC);
- объединение и выгрузку баз проектов;
- разграничение прав доступа на уровне структур;
- привязку элементов к календарносетевому графику и визуализацию процесса строительства;
- наличие API и возможность разработки плагинов.
Есть и ряд ограничений. Например, специалист подчеркнул, что в продукте отсутствуют механизм создания версионности баз данных проекта и функционал сравнения версий ЦИМ. Данную проблему решили совместным использованием операционной (CADLib) и дискретной среды (СЭД). Чтобы сравнивать версии моделей, на предприятии используют дискретную среду.
Синхронизация и объединение баз данных
Большое значение для предприятия имеет работа с системой управления данными. Целевая задача —стремиться к оптимальному количеству баз данных и автоматической синхронизации между ними.
«Базы данных компонентов Model Studio CS и БД проекта CADLib имеют одну структуру на уровне СУБД, — заявил он. — Это в теории позволит объединить их в одну базу данных».
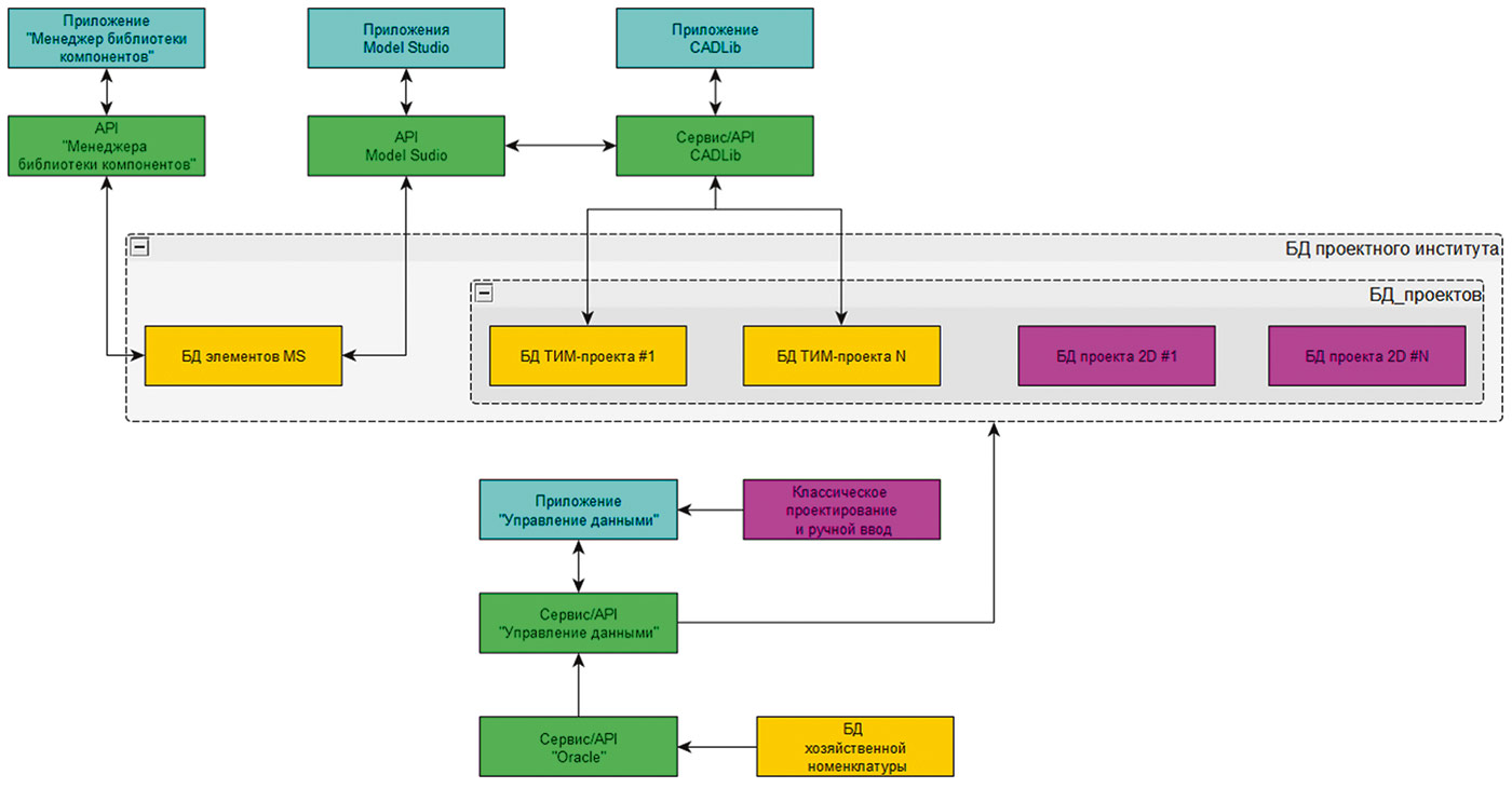
Интеграционная среда
Институту также было необходимо наладить сквозную передачу информации между системами. Для этого совместно со специалистами АО «Бюро САПР», премиумпартнера АО «СиСофт Девелопмент», была разработана интеграционная среда, позволяющая синхронизировать данные между системами в соответствии с событийной моделью. Используемые технологии в «интеграционной среде» дают возможность выполнять масштабирование через включение в контур других систем и расширение событийной модели.

Целевая система управления данными АО «ВНИИ Галургии»

Архитектура интеграционной среды АО «ВНИИ Галургии»
Что в итоге?
Внедрение продуктов ГК «СиСофт» дало АО «ВНИИ Галургии» ряд преимуществ, таких как:
- освоение датацентричного подхода;
- взаимодействие на уровне информационных систем;
- возможность работы с базами данных напрямую через smSQL/PgAdmin;
- интеллектуальные проверки на коллизии;
- нацеленность на отечественный рынок;
- наличие бесплатного продукта CADLib Персональная модель;
- взаимодействие Model Studio CS и расчетных программных продуктов.
«При этом хотелось бы отметить постепенное развитие продуктов ГК «СиСофт» и расширение их функционала от версии к версии, — подчеркнул специалист. — Мы с ними работаем уже два года и видим, что программные продукты развиваются, работают намного стабильнее». По его словам, предложения по доработке продуктов при работе с Autodesk висели годами, а у ГК «СиСофт» они оперативно учитываются техподдержкой.

Комплексный 3D-проект площадки рудника

Модель обогатительной фабрики



Модель котельной
«С 2024 года мы полностью отказались от продуктов Autodesk, работаем на отечественном ПО, — резюмировал Григорий Кузнецов. — Больших проблем нет, производительность не упала. С продуктами ГК «СиСофт» работать можно и нужно, а датацентричный подход, на наш взгляд, — более перспективная вещь, чем файловый, реализованный в зарубежном софте».



