На ежегодный конкурс «Опыт применения системы Lotsia PLM» [1], посвященный вопросам внедрения систем автоматизации управления жизненным циклом продукции и управления проектной деятельностью, прием проектов начался с 28 июля 2025 года. Конкурс, который проводится уже в восьмой раз [2], является логическим продолжением очных конференций по PLM и обеспечивает проведение обмена опытом между пользователями и разработчиками на примерах реальных внедрений программного обеспечения (далее — ПО).

Пользователи и интеграторы представляют на конкурс проекты работающих решений, внедренных как самостоятельно силами сотрудников ИТ-служб компаний — пользователей программного обеспечения, так и при участии авторизованных партнеров компании «Лоция Софтвэа».
Решение Lotsia PLM является полностью отечественной разработкой и в течение почти 30 лет постоянно подтверждает на практике свою эффективность при использовании в лидирующих на рынке проектных организациях и конструкторских бюро, а также на промышленных предприятиях. Программы семейства Lotsia PLM были успешно внедрены примерно на 1300 предприятиях из 30 отраслей (в России, странах СНГ, странах Прибалтики, Восточной Европе, на Ближнем Востоке и в Юго-Восточной Азии). При этом общее количество пользователей составляет несколько сот тысяч (а учитывая практику использования неограниченных лицензий, возможно, даже больше).
Входящие в семейство Lotsia PLM программы — Lotsia PDM PLUS, Lotsia WEB, Lotsia ERP и Lotsia Enterprise Edition — позволяют создавать полнофункциональные прикладные решения в различных предметных областях.
Флагманским программным продуктом семейства является Lotsia PDM PLUS (в настоящее время актуальна версия 6.10). Для него существует множество опциональных модулей: интеграции с приложениями третьих фирм, поддержки ЭЦП, полнотекстового поиска, интерфейсов TWAIN, STEP и PLM XML, почтового клиента, базового планировщика и др., — поставляемых как на лицензируемой платной основе, так и бесплатно.
При этом следует отметить, что ПО Lotsia PDM PLUS, являясь, по сути, платформенным решением, имеет в базовой поставке полный комплект средств, необходимых для администрирования, настройки и создания на ее основе отраслевых и прикладных решений.
Благодаря тому что Lotsia PLM является решением, открытым для интеграции с другими системами, оно легко встраивается в существующее на предприятиях программное окружение и позволяет организовать единое информационное пространство предприятия, управлять жизненным циклом продукции, а также построить цифровую информационную модель выпускаемых изделий.
Программный продукт Lotsia PDM PLUS является полностью российской разработкой и включен в Единый реестр российских программ для электронных вычислительных машин и баз данных 16 мая 2016 г. за № 739 (Приказ Минкомсвязи России от 13.05.2016 г.). Он в полной мере соответствует требованиям, предъявляемым к программному обеспечению, которое используется в рамках политики импортозамещения. При этом перечень поддерживаемых им отечественных программных платформ постоянно расширяется.
В частности, в конце 2024 года к перечню поддерживаемых СУБД добавилась отечественная система Tantor, а в июне 2025 года — операционная система Astra Linux Special Edition.
Дополняются и возможности интеграции с новыми версиями российских САПР. Так, в 2025 году была реализована интеграция с nanoCAD версий 23, 24 и 24.1 и 25 (рис. 1), что может быть интересно для пользователей, переходящих в рамках программы импортозамещения с AutoCAD на данную САПР. Модуль интеграции не требует установки — он автоматически загружается в nanoCAD после включения соответствующего режима. В ленте приложения создается группа Lotsia, содержащая команды для работы в режиме интеграции. Имеется возможность централизованного включения режима интеграции в Lotsia PDM PLUS через настройки групп рабочих мест, что существенно упрощает администрирование [4].

Рис. 1. Модуль интеграции с Lotsia PDM PLUS в среде nanoCAD
Как было отмечено выше, версия 6.10 системы Lotsia PDM PLUS включает полный набор средств администрирования (включая административный пароль и описание структуры базы данных, а также встроенный редактор скриптов на языках VBScript и JScript), позволяющих настроить ее в соответствии с потребностями заказчика, в том числе самостоятельно, без необходимости привлечения специалистов компании-разработчика [3].
Большим плюсом здесь является подробное документирование данных средств настройки и наличие сборника примеров их практического применения.
Для взаимодействия ПО Lotsia PDM PLUS с внешними приложениями могут быть использованы функции развитого API. С помощью этого API пользователи могут разрабатывать собственное ПО и обмениваться данными с Lotsia PDM PLUS. Следует отметить, что в Lotsia PDM PLUS реализована преемственность API между версиями с поддержкой полной совместимости версий сверху вниз. Это позволяет пользователям системы уверенно смотреть в будущее и не бояться, что при выходе новой версии ПО все уже сделанные с помощью API наработки окажутся несовместимыми.
Таким образом, российские предприятия получают мощный и одновременно гибкий и переносимый программный инструмент, позволяющий решать множество различных прикладных задач в рамках одной программной платформы.
В конкурсе 2025 года организаторами сделан акцент на комплексные решения, охватывающие широкий круг задач, которые возникают на современных предприятиях при проектировании, разработке, производстве и сопровождении высокосложной наукоемкой продукции.
Организаторы надеются, что подобные примеры успешных внедрений на основе программной платформы Lotsia PLM вдохновят представителей отечественных проектных организаций, конструкторских бюро и промышленных предприятий на новые свершения.
Ниже приводится краткая информация о некоторых проектах, участвовавших в конкурсах предыдущих лет.
Разработка среды общих данных на базе Lotsia PDM PLUS в проектной организации
Решения на основе Lotsia PDM PLUS уже много лет успешно используются в проектных организациях. Они позволяют построить полнофункциональную автоматизированную систему управления проектной документацией и проектными данными (АСУ ПД) на всех стадиях проектного производства и реализовать работу всех пользователей в единой среде общих данных в соответствии с требованиями федеральных (Постановление Правительства РФ № 87, СПДС, ЕСКД, ГОСТ Р 21.101-2020 и др.), региональных и внутренних нормативных документов в части управления структурой и составом проектов, а также с правилами идентификации проектной продукции.
В конкурсе 2024 года участвовал проект среды общих данных (далее — СОД) на базе ПО Lotsia PDM PLUS, разработанный специалистами АО «Институт Гипростроймост — Санкт-Петербург» [5].
Особый интерес в данном проекте представляет то, что он был реализован силами буквально двух сотрудников отдела управления процессами АО «Институт Гипростроймост — Санкт-Петербург». Это в очередной раз подтверждает простоту настройки и небольшую по сравнению с конкурентами стоимость внедрения решений на основе платформы Lotsia PLM.
Для обеспечения работы организации в единой области данных, с возможностью их передачи и совместной работы над проектом, была разработана СОД с настроенными профилями по ролям, которая позволяет каждому сотруднику иметь наиболее подходящий набор инструментов для решения своих рабочих задач, сопровождая работу автоматически формируемыми отчетами.
В рамках проекта была реализована совокупность процессов, которые обеспечивают автоматическое формирование отчетности по загрузке организации, а именно:
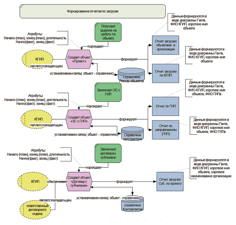
1 Загрузка организации по проектам — это автоматизация процессов (рис. 2) технического документооборота (создание объекта «Проект») и автоматическое формирование отчетов по загрузке для аналитики управления ресурсами руководством и КГИП по проектам на основании полученных данных от создаваемых объектов (рис. 3).

Рис. 2. Схема процесса формирования отчетов по загрузке

Рис. 3. Результат формирования проектов (по разным процессам)
Отчет, представляющий информацию о том, какие проекты и в какой период выполняет организация, каковы ресурсы, затрачиваемые на выполнение тех или иных проектов, оценку и анализ возможностей взятия новых проектов с проведением мониторинга и контроля, необходим руководству института.
2 Согласование и выдача томов проектно-сметной документации — автоматизация процессов согласования проектной документации (Создание объектов Состав проекта, Накладные, Сопроводительные, Входящая документация по замечаниям и статусы). На основании полученных данных от создаваемых объектов происходит автоматическое формирование итоговых отчетов по разработке проектной документации в организации руководству. Этот процесс формирует отчет по реальному состоянию томов (рис. 4), для каждой отправки томов на проверку, при этом по накладной создается отдельная версия тома со своим статусом. В этом отчете видна динамика согласований с датами и сроками.

Рис. 4. Кросстаб-отчет согласования томов по накладным в проекте
3 Формирование бюджета организации — автоматизация процессов формирования документов по бюджету (создание объекта заявления на отпуск, больничного, переработки, табеля, предварительного расчета, сводного рапорта ГИПа и рапорта ГИПа по конкретному проекту). На основании полученных данных от создаваемых объектов происходит автоматическое формирование итоговых отчетов по бюджету по проектам для ГИП, КГИП и финансового отдела. Информация в таком разрезе необходима как комплексным главным инженерам проектов (КГИПам), так и высшему руководству института для понимания объема затрат на те или иные проекты, анализа и коррекции выдачи и исполнения задач по разработке проектно-сметной документации.
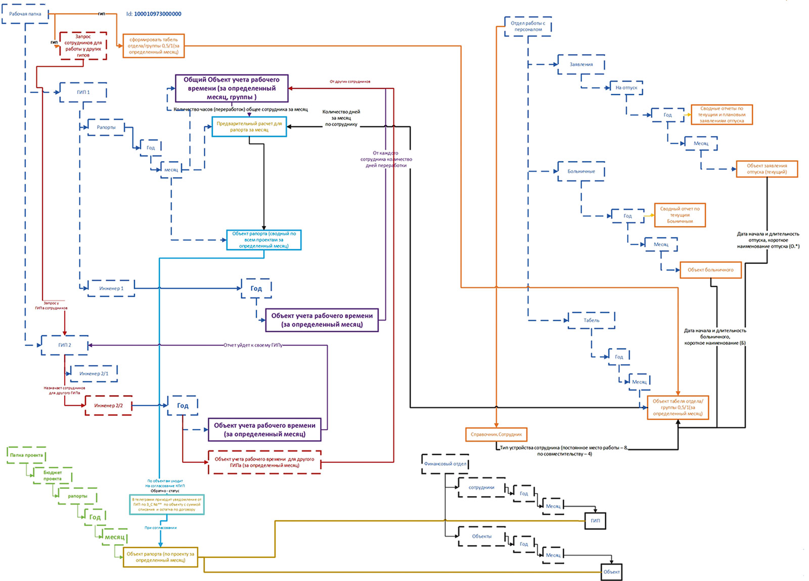
На рис. 5 приведена схема взаимодействия и передачи данных процессов формирования документов по бюджету.

Рис. 5. Схема взаимодействия и передачи данных процессов формирования документов по бюджету
В рамках представленного проекта с помощью встроенного механизма скриптов Lotsia PDM PLUS был автоматизирован широкий круг задач по работе с проектной документацией и управления процессами проектной деятельности.
Система электронного документооборота и архива проектного института на базе ПО Lotsia PDM PLUS
В 2024 году на конкурс был представлен проект внедрения системы электронного документооборота и архива на базе ПО Lotsia PDM PLUS. Он был реализован системным интегратором — ГК «Русский САПР», которая является партнером «Лоции Софтвэа» и уже много лет занимается внедрением автоматизированных систем на базе Lotsia PDM PLUS, — в АО «НЕФТЕХИМПРОЕКТ», г. Санкт-Петербург» [6].
При внедрении проекта были поставлены следующие цели:
- создание, учет, хранение входящей и исходящей корреспонденции предприятия в рамах заключенных договоров;
- организация электронного обмена документами внутри предприятия и с внешними контрагентами;
- реализация электронного архива корреспонденции предприятия.
В качестве основы для реализации проекта автоматизированной системы (рис. 6) была выбрана программная платформа Lotsia PDM PLUS, а для гибкого управления данными — СУБД PostgreSQL, которая имеет открытый исходный код и зарекомендовала себя среди российских разработчиков как одна из лучших СУБД.

Рис. 6. Схема взаимодействия компонентов системы, примененная в рамках проекта
В рамках проекта предполагалась автоматизация следующих бизнес-процессов:
- прием входящей корреспонденции от контрагентов;
- отправка исходящей корреспонденции контрагентам;
- согласование исходящей корреспонденции;
- выдача и контроль поручений внутри предприятия.
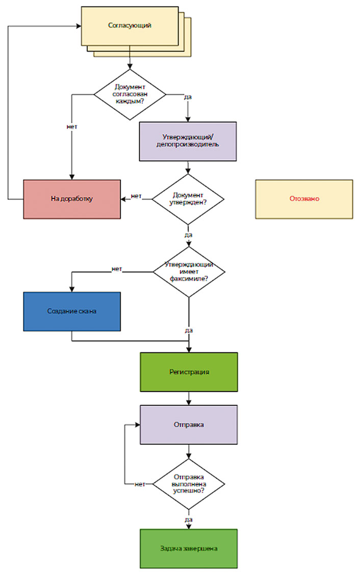
Данные бизнес-процессы были формализованы в рамках реализации проекта (рис. 7), и на этой основе были созданы соответствующие шаблоны в подсистеме Workflow.

Рис. 7. Бизнес-процесс согласования исходящего документа
Для эффективной работы пользователей были разработаны специализированные экранные формы с необходимым функционалом, доступным по щелчку мышкой на гиперссылке (рис. 8).

Рис. 8. Пример вкладки экранной формы с задачами, подлежащими исполнению
По итогам работ формируются необходимые отчеты и журналы, например журнал регистрации исходящей корреспонденции (рис. 9).

Рис. 9. Журнал регистрации исходящей корреспонденции
Также осуществляется контроль исполнения и предоставление руководству необходимой аналитической информации по процессам, работе с поручениями и т.п.
Таким образом, в рамках этого проекта был автоматизирован широкий круг задач по работе сотрудников проектного института с входящей/исходящей корреспонденцией и поручениями. Представленный проект замечательно демонстрирует гибкие и мощные возможности системы Lotsia PDM PLUS по построению комплексных автоматизированных решений для проектных организаций.
Оптимизация работы администратора системы Lotsia PDM PLUS в инжиниринговой компании
Еще одним интересным проектом, представленным на конкурс в 2024 году, был проект ООО «Газпроектинжиниринг Сахалин» («ГПИ Сахалин», г.Южно-Сахалинск), которое уже несколько лет использует систему Lotsia PDM PLUS для управления данными при оказании инжиниринговых услуг в нефтегазовой отрасли.
«ГПИ Сахалин», изначально ориентированный на международное сотрудничество и взаимодействие с иностранными участниками, является уникальной компанией с точки зрения бизнес-процессов, терминологий и оргструктуры, что обуславливает наличие в описании проекта непривычных для большинства отечественных читателей терминов.
Данный проект посвящен практическим аспектам работы предприятия с поставщиками [7].
Отличительной особенностью продемонстрированного решения является использование англоязычной версии Lotsia PDM PLUS, применяемой в интернациональных проектных командах, что на практике демонстрирует гибкость Lotsia PDM PLUS, позволяющую успешно использовать систему в рамках международного сотрудничества.
Интерфейс данной версии полностью переведен на английский язык (рис. 10), что позволило вывести контроль над техническим документооборотом на международный уровень, а также привлечь и погрузить в работу с системой Lotsia PDM PLUS иностранных граждан без знания русского языка.

Рис. 10. Интерфейс англоязычной версии Lotsia PDM PLUS
Целью проекта являлось расширение границ использования и функционала системы электронного документооборота при взаимодействии с иностранными поставщиками документации, оборудования и материалов.
Для этого был разработан модуль работы с поставщиками («Модуль поставщиков»), предназначенный к применению сотрудниками проектного института при работе в системе электронного документооборота на основе Lotsia PDM PLUS в «ГПИ Сахалин».
Данное решение разделено на два взаимосвязанных модуля: «Модуль проектов» и «Модуль поставщиков». В проекте описываются две роли, применяемые пользователями при работе с системой: DCC (Document Control Center, центр управления документами) и PE (Project Engineer, инженер проекта).
В рамках реализации проекта было принято решение создать на сервере в так называемой демилитаризованной зоне (ДМЗ) отдельное Web-приложение, к которому подключаются поставщики.
Для каждого поставщика настроен доступ путем разбиения на группы пользователей в Active Directory (AD) и соответствующие привязки групп AD к объектам поставщиков в Lotsia PDM PLUS — в результате было реализовано разграничение доступа для всех участников работы.
При размещении документа в Web-форме файлы располагаются во временных папках. Далее, когда поставщик считает, что пакет сформирован и готов к отправке, в DCC отправляется уведомление о завершении загрузки документов. Посредством автоматических заданий и процедур на серверах, разделенных межсетевыми экранами, происходит несколько итераций перемещений и копирований, в результате которых пакет документов помещается в Lotsia PDM PLUS в сопровождении входящего трасмиттала (аналога накладной — в отечественной терминологии, рис. 11).

Рис. 11. Входящий трансмиттал в Lotsia PDM PLUS
Если уведомление не было отправлено, DCC может самостоятельно инициировать отправку в случае, когда в папке обнаружены необработанные документы поставщика со статусом «Created» (создан).
Для реализации функционала вышеуказанных модулей была создана определенная структура данных, учитывающая специфику работы с зарубежными контрагентами.
Основным держателем и участником процесса выступило подразделение DC (Document Control, управление документами), и его сотрудникам была присвоена соответствующая роль, наделенная полномочиями создавать структуру документации, редактировать и удалять данные.
При реализации проекта были созданы необходимые типы данных, справочники и экранные формы, например заявка — Purchase Order (рис. 12).

Рис. 12. Форма создания заявки
Здесь поле «Project number» служит для выбора из перечня проектов, зарегистрированных в системе. Путем создания связи «Project — Purchase Order» реализована привязка одного Purchase Order к нескольким проектам с учетом возможности применения типовых документов или оборудования.
В рамках настройки также реализована работа с трансмитталами, обеспечивающая необходимую функциональность при взаимодействии с контрагентами. Так, с помощью данных модулей поставщик может получить на E-mail уведомление со списком проверенных документов и их кодами проверки. Зайдя в Web-приложение, он также сможет ознакомиться с проверенными документами и скачать их. Отправка почтовых сообщений реализована отдельным сервисом.
Для выгрузки документации из системы разработан соответствующий шаблон работы (Job Template). При этом в экранной форме можно задать необходимые параметры (номер трансмиттала и его дату, путь для выгрузки файлов), после чего запустить собственно процесс экспорта. При этом автоматически создается папка с выгружаемыми документами и CSV-файлами. Если ранее была выбрана соответствующая опция, то в системе автоматически будут созданы объект исходящего трансмиттала с указанным номером и файл (документ архива) трансмиттала.
На форме трансмиттала содержится перечень документов, входящих в состав трансмиттала. По двойному щелчку на строке документа можно перейти к форме документа в системе. На самом документе также отображается информация об исходящем трансмиттале, с которым был отправлен документ.
Таким образом, вся необходимая информация попадает в систему без дополнительных действий со стороны пользователя.
Заключение
Как показывают представленные на конкурс проекты, решения на базе Lotsia PLM могут быть самостоятельно и с минимальными затратами внедрены силами сотрудников предприятий-пользователей.
Платформа Lotsia PDM PLUS успешно используется для управления данными о сложной наукоемкой продукции на протяжении всего ее жизненного цикла, при обмене информацией с контрагентами и при создании цифровых двойников и цифровых информационных моделей, в том числе при реализации международных проектов.
Это позволяет значительно сократить время на разработку и выпуск продукции, понизить ее себестоимость, а также уменьшить количество ошибок, в том числе связанных с влиянием человеческого фактора.
Если в вашей организации накоплен опыт использования входящих в состав Lotsia PLM программных средств, вы применяете их для решения оригинальных задач и творчески подходите к разработке, используя более удобные и необычные способы реализации для раскрытия потенциала системы, а также планируете развитие своих решений с учетом возможностей, появившихся в новых версиях решения, приглашаем вас принять участие в конкурсе «Опыт применения Lotsia PLM 2025».
Дополнительная информация и материалы конкурсов предыдущих лет доступны на сайте plm-conference.com.
Список литературы:
- Материалы конкурсов «Опыт применения Lotsia PLM», г.Москва // [Электронный ресурс]: база данных. Режим доступа: https://plm-conference.com.
- Конкурс прикладных решений на основе Lotsia PLM 2024 — примеры реального использования PLM-технологий // САПР и графика. 2024. № 10. С. 50-56. ISSN 1560-4640.
- Садовников Д.Л., Ширяев Н.В. Использование Lotsia PDM PLUS 6.10 для управления данными и процессами предприятия при разработке сложных проектов и продукции / Садовников Д.Л. и др. // САПР и графика. 2024. № 9. С. 6-13. ISSN 1560-4640.
- Садовников Д.Л. Использование интеграции Lotsia PDM PLUS и nanoCAD при разработке проектных решений / Садовников Д.Л. // САПР и графика. 2025. № 3. С. 40-43. ISSN 1560-4640.
- Разработка среды общих данных на базе Lotsia PDM PLUS в АО «Институт Гипростроймост-СПБ». Материалы конкурса «Опыт применения Lotsia PLM 2024», г.Москва // [Электронный ресурс]: база данных. Режим доступа: https://plm-conference.com/www/www/download/lotsia-plm-contest-2024.
- Разработка и внедрение системы электронного документооборота и архива в АО «НЕФТЕХИМПРОЕКТ» на базе ПО Lotsia PDM PLUS. Материалы конкурса «Опыт применения Lotsia PLM 2024», г.Москва // [Электронный ресурс]: база данных. Режим доступа: https://plm-conference.com/www/www/download/lotsia-plm-contest-2024.
- Проект «Lotsia PDM PLUS. Модуль поставщиков». Материалы конкурса «Опыт применения Lotsia PLM 2024», г.Москва // [Электронный ресурс]: база данных. Режим доступа: https://plm-conference.com/download/2024-gpi-sakhalin-suppliers-module/download.
По материалам компании «Лоция Софтвэа»
В статье использованы материалы из проектов компаний АО «Институт Гипростроймост — Санкт-Петербург», ООО «ГПИ Сахалин», АО «НЕФТЕХИМПРОЕКТ» и ГК «Русский САПР», представленных на конкурс «Опыт применения Lotsia PLM».


