В данной статье рассматривается представленный на конкурс «Опыт применения системы Lotsia PLM» [1] проект программы проверки документов, реализованный для АСУ проектным документооборотом (АСУПД) на платформе Lotsia PDM PLUS в одном из лидирующих проектно-изыскательских институтов нефтегазового комплекса — ООО «ИНСТИТУТ ЮЖНИИГИПРОГАЗ».

ЮЖНИИГИПРОГАЗ уже много лет является пользователем АСУПД на платформе Lotsia PDM PLUS, отличительной особенностью которой является полная реализация непосредственно силами специалистов института, без привлечения внешних разработчиков.
При этом в системе хранится практически вся документация, связанная с процессами выполнения проектных работ [2]. Тем не менее иногда возникает необходимость в разработке дополнительных модулей для решения новых задач. Примером такой разработки является представленный на конкурс проект программы проверки документов [3].
ООО «ИНСТИТУТ ЮЖНИИГИПРОГАЗ»: профиль предприятия
|
Рассматриваемый проект находится в стадии промышленной эксплуатации.
Наличие большого количества плавающих (конкурентных) лицензий на Lotsia PDM PLUS позволяет институту не беспокоиться о том, что какие-либо из подразделений или пользователей останутся не охваченными АСУПД.
В целях соблюдения конфиденциальности, в иллюстрационных материалах в ряде случаев были изменены или удалены имена пользователей, а также идентификационные данные объектов и документов.
Программа проверки документов на базе АСУПД (Lotsia PDM PLUS)
ЮЖНИИГИПРОГАЗ более 90 лет осуществляет проектирование объектов газовой и нефтяной промышленности, при этом реализует проектно-изыскательские решения самой высокой степени сложности.
В процессе проектно-изыскательских работ входящие в структуру института подразделения (рис. 1) активно взаимодействуют и обмениваются между собой документацией.

Рис. 1. Структура института
При разработке документации используется очень широкий спектр программного обеспечения как отечественного, так и зарубежного производства (рис. 2). АСУПД должна иметь возможность хранить и обрабатывать всю эту документацию, независимо от приложения, в котором она была создана, и от форматов файлов.

Рис. 2. Основное используемое ПО
В качестве программной платформы для создания АСУПД института была выбрана система Lotsia PDM PLUS, и время подтвердило правильность данного решения.
АСУПД на базе Lotsia PDM PLUS
Институт ЮЖНИИГИПРОГАЗ использует программное обеспечение Lotsia PDM PLUS с 2002 года. В III квартале 2012 года институт перешел на использование версии 5.10, а в 2022 году произвел большое обновление на версию 5.80. АСУПД, реализованная на базе Lotsia PDM PLUS, позволила повысить качество выполнения проектных работ и существенно сократить временные затраты на разработку проектной документации.
АСУПД обеспечивает:
- поиск документов проектно-сметной документации (ПСД), деловой корреспонденции и других материалов, хранящихся в базе АСУПД;
- контроль исполнения деловой корреспонденции (ДК);
- автоматизированное создание иерархической структуры проекта;
- автоматизированное формирование документов ПСД;
- организация выдачи заданий всем смежным подразделениям в электронном виде;
- электронное формирование ПСД и сопроводительных документов для отправки заказчику;
- автоматизированное формирование на момент запроса отчетности для руководителей и служб ГИПов по перечню отправляемой документации;
- автоматизированное формирование на момент запроса отчетности для руководителей по количеству сдаваемой в технический архив документации;
- электронный учет компьютеров и оргтехники;
- электронное ведение табеля учета рабочего времени сотрудников;
- автоматизированная система учета рабочего времени и видов работ сотрудников;
- организация печати документов ПСД непосредственно из электронного архива АСУПД.
Необходимость разработки
Проверка проектной и рабочей документации в процессе проектирования объектов строительства занимает значительную часть времени на стадии ее разработки и корректировки. Каждая новая выпущенная проектировщиками ревизия такой документации до отправки заказчику должна проходить процесс предварительного рассмотрения и согласования профильными специалистами, специалистами задействованных смежных подразделений, нормоконтролером, главным инженером проекта, а также работниками электронного и технического архивов и группы управления, контроля и сопровождения проектов. Как следствие, процесс проверки и устранения замечаний проходит не настолько быстро, насколько порой хотелось бы в связи с ограниченными заказчиком сроками.
По этой причине у работников проектного института возникла необходимость создать программу, автоматизирующую процесс проверки документации и делающую его отлаженным, менее энергоемким и более быстрым.
В составе программного обеспечения Lotsia PDM PLUS имеется документированный интерфейс прикладного программирования PartyAPI, который позволяет специалистам предприятия-пользователя создавать собственные программные модули без привлечения внешних разработчиков или интеграторов. В данном случае задача была прекрасно решена полностью силами сотрудников информационных служб ЮЖНИИГИПРОГАЗ.
Ввод в эксплуатацию
Программа проверки, использующая API Lotsia PDM PLUS и встроенная в базу АСУПД, помогла реализовать приведенные выше пожелания пользователей. Она была выполнена в 2020 году разработчиками ООО «ИНСТИТУТ ЮЖНИИГИПРОГАЗ» и представляет собой сервис, который запускает цепочку последовательных и параллельных процессов электронной проверки для созданных проектировщиком документов в рамках конкретного комплекта (рис. 3).

Рис. 3. Запуск процесса проверки
В программе используется следующая терминология:
- БД — база данных на SQL-сервере, хранящая всю информацию, необходимую для работы ПО;
- Инициатор — пользователь приложения, создавший пакет проверяемых документов, то же, что и Автор;
- Маршрут — список рецензентов и информация о последовательности рассмотрения документации рецензентами (по умолчанию для ускорения процесса рассмотрения — параллельный, возможно использование последовательного или смешанного маршрута);
- АСУПД — программа Lotsia PDM PLUS, содержащая файлы и другие вложенные объекты и их файлы в структуре проектов БД документов Института;
- Пользователь — текущий пользователь приложения, определяется как пользователь домена Института;
- ПО — программное обеспечение «Проверка документов»;
- ППД — «пакет проверяемых документов» — совокупность записей БД, включающих список проверяемых версий документов базы АСУПД, информацию о настройках автоматизации процесса проверки;
- Рецензент — пользователь приложения, участвующий в маршруте ППД;
- Рецензия — элемент маршрута, содержащий информацию о Рецензенте, стадии рассмотрения (Статусе), времени принятия в работу и завершения работы с проверяемыми документами данным Рецензентом, а также его комментарии и — при необходимости — приложенные файлы;
- Статус — информация, коротко характеризующая текущую стадию работы над ППД в целом и над каждой рецензией в частности. В рамках ПО существует Статус общий и Статус личный. Общий статус характеризует текущую стадию работ над всем ППД в целом, личный статус характеризует состояние Рецензии конкретного Рецензента;
- ТА — технический архив;
- ЭА — электронный архив.
Основы работы программы проверки
Как только документы загружены и отправлены на проверку, специалистам приходит уведомление об этом (рис. 4). Они просматривают представленные документы в разных форматах и дают положительную либо отрицательную рецензию на каждый из них. При этом они могут оставить свои замечания для внесения корректировок в специальном поле. После того как все закончили проверку, автору поступает ответ с результатами и необходимыми правками (рис. 5).

Рис. 4. Уведомление о проверке

Рис. 5. Результаты проверки
Интеграция с АСУПД Lotsia PDM PLUS
В программе реализованы вспомогательные функции, облегчающие и ускоряющие процесс проверки.
Например, интегрированность Программы проверки в общую систему АСУПД позволяет перейти к месту размещения документа и всего комплекта в базе данных с привязкой к дереву проектов (рис. 6).

Рис. 6. Интеграция с Lotsia PDM PLUS
Пример автоматической проверки
Также в программе можно посмотреть даты и результаты предыдущих проверок данного комплекта; проверить дату последней сдачи комплекта в архив; увидеть дату трансмиттала (аналога накладной в отечественной терминологии), которым документация была отправлена заказчику после прохождения проверки, а также вернуться к уже закрытой проверке и изменить свою рецензию, если в рабочем порядке замечание было снято.
В виде отдельной кнопки реализована функция проверки на предмет соответствия пожеланиям заказчика по формированию PDF-версий чертежей, которые требуются для документации по некоторым объектам.
При обнаружении несоответствий, например недопустимых шрифтов, выдается соответствующее сообщение (рис. 7).

Рис. 7. Сообщение о выявленных в процессе автоматической проверки несоответствиях
Полученные результаты внедрения
Благодаря перечисленным опциям программа не только позволила перейти от многочисленных бумажных версий документов к электронным, но были также минимизированы простои, процесс стал более четким и структурированным, позволил проектировщикам оперативно вносить изменения с учетом сделанных контролирующими сотрудниками замечаний, проводить несколько циклов проверок в день с разными комплектами и получать согласование с меньшими затратами времени и сил (рис. 8).

Рис. 8. Пакеты проверяемых документов
Наглядность
Также следует отметить, что автоматизация уменьшила количество ошибок и возвратов документации, связанных с человеческим фактором, за счет наглядности процесса (рис. 9) и простоты отслеживания истории изменений.

Рис. 9. Наглядное представление информации о проверке
Учитывая объемы документации, которая на постоянной основе циркулирует в проектном институте, данная программа явилась мощным подспорьем для повышения производительности труда специалистов.
Результаты проверки
На рис. 10 приведен экран результатов проверки с комментариями проверяющего.

Рис. 10. Результаты проверки с комментариями проверяющего
На этой экранной форме пользователь может сразу же увидеть, имеются ли прикрепленные файлы, и если имеются, то сколько, а также ознакомиться с краткими комментариями проверяющих.
Стратегические направления развития
В дальнейшем планируется развитие решения по следующим основным направлениям:
- Внедрение электронной подписи ПД и РД:
- переход к полностью электронному архиву проектной и рабочей документации;
- исключение бумажного документооборота;
- повышение надежности, прослеживаемости и скорости согласований.
- Использование технологий ИИ:
- сделать процесс проверки документации более интеллектуальным и быстрым.
Также запланирован ряд улучшений: - автоматическая проверка соответствия оформления требованиям;
- отсеивание файлов, не прошедших первичный контроль;
- устранение повторяющихся рутинных действий;
- сокращение времени на техническую проверку.
При этом основной задачей специалистов является сосредоточенность на оценке проектных решений, а не на механической проверке оформления.
Дополнительная информация
На рис. 11 приведена таблица маршрутизации, в которой отображены с привязкой к этапам статусы, допустимые дополнительные операции, условия перехода на следующий этап и статус по завершении.

Рис. 11. Таблица маршрутизации
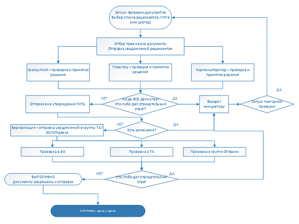
На рис. 12 представлена блок-схема бизнес-процесса проверки документации, используемая в программе.

Рис. 12. Блок-схема процесса проверки документации
Таким образом, представленная разработка для АСУПД на платформе Lotsia PDM PLUS позволяет существенно упростить процессы проверки документации, сократить затрачиваемые на это время и людские ресурсы, а также повысить качество выпускаемых проектов.
Все это было реализовано с использованием интерфейса прикладного программирования системы Lotsia PDM PLUS, что в очередной раз подтверждает ее гибкость и открытость.
Заключение
Как показано в представленном на конкурс проекте ООО «ИНСТИТУТ ЮЖНИИГИПРОГАЗ», системы на базе входящих в Lotsia PLM программ могут быть использованы в качестве ядра информационных систем и программных платформ, для решения самого широкого круга задач проектного документооборота и внедрены силами сотрудников предприятий-пользователей с минимальными затратами, и без привлечения специалистов компании-разработчика или внешних интеграторов.
Дополнительная информация и материалы конкурсов предыдущих лет [4] доступны на сайте www.plm-conference.com.
Список литературы:
- Конкурс прикладных решений на основе Lotsia PLM 2025 — новые примеры использования отечественных PLM-технологий // САПР и графика. 2025. № 9. С. 8-16. ISSN 1560-4640.
- Итоги международного конкурса Lotsia PLM 2018. Часть 1. Решения для проектных и архитектурно-строительных организаций // САПР и графика. 2018. № 11. С. 82-88. ISSN 1560-4640.
- Проект «Программа проверки документов на базе АСУПД на платформе Lotsia PDM PLUS». Материалы конкурса «Опыт применения Lotsia PLM 2025», г.Москва // [Электронный ресурс]: база данных. Режим доступа: https://plm-conference.com/download/programma-proverka-dokumentov-na-baze-asupd/download.
- Материалы конкурсов «Опыт применения Lotsia PLM», г.Москва // [Электронный ресурс]: база данных. Режим доступа: https://plm-conference.com.
По материалам компании «Лоция Софтвэа»
В статье использованы материалы из проекта ООО «ИНСТИТУТ ЮЖНИИГИПРОГАЗ», представленного на конкурс «Опыт применения Lotsia PLM».




