В настоящей статье кратко рассматривается вторая подсистема представленного на конкурс «Опыт применения системы Lotsia PLM» [1] проекта информационной системы на платформе Lotsia PDM PLUS, который реализован на одном из лидирующих отечественных предприятий атомного машиностроения, входящем в структуру Росатома, — АО «ЗиО-Подольск» (г.Подольск, Московская область).
Отличительными особенностями данного проекта являются его комплексность, а также реализация собственными силами сотрудников отдела систем управления жизненным циклом изделия.
Успешное внедрение системы комплексной автоматизации предприятия атомного машиностроения на основе Lotsia PDM PLUS

Программное обеспечение Lotsia PDM PLUS успешно используется на предприятиях ядерной энергетики и атомного машиностроения. Одним из таких пользователей уже много лет является АО «ЗиО-Подольск» (г.Подольск, Московская область), входящее в структуру Росатома.
АО «ЗиО-Подольск»: профиль предприятия
|
В реализации представленного на конкурс проекта принимали участие начальник отдела систем управления жизненным циклом изделия Павел Викторович Сухов, руководитель направления Ольга Вячеславовна Кудрявцева и руководитель направления Ирина Викторовна Кузовкова.
Рассматриваемая система находится в стадии промышленной эксплуатации.
В целях соблюдения конфиденциальности в иллюстрационных материалах были изменены имена пользователей, а также идентификационные данные объектов и документов.
В данной статье рассматривается информационная подсистема управления технической документацией, реализованная в рамках проекта. Реализация подсистемы конструкторско-технологической подготовки производства была рассмотрена в предыдущей статье [2]. Полная презентация проекта доступна на сайте конкурса [3].
Управление технической документацией
Управление технической документацией является одним из типовых сценариев применения решений на базе Lotsia PDM PLUS. При этом Lotsia PDM PLUS позволяет организовать юридически значимый документооборот как на самом предприятии, так и при взаимодействии с контрагентами.
В представленном на конкурс проекте реализован широкий спектр функциональных возможностей в части управления технической документацией:
- согласование и регистрация технической документации;
- проведение изменений в технических документах;
- пакетные импорт, экспорт и печать технической документации;
- факсимильная электронно-цифровая подпись;
- универсальная среда согласования документов.
Для модуля согласования и регистрации технической документации были разработаны функции работы с электронными подлинниками технических документов с использованием ЭЦП, интерфейс согласования, рецензирования и подписания, а также отчет «Журнал регистрации КД».
Электронные подлинники технических документов с ЭЦП
В АО «ЗиО-Подольск» в качестве электронных подлинников применяются документы в формате PDF, подписанные ЭЦП.
Для визуализации ЭЦП в документе могут быть использованы факсимиле или штампы (рис. 1). При этом факсимиле может являться как квалифицированной/неквалифицированной ЭЦП, так и просто изображением, применяемым для визуализации простой электронной подписи.

Рис. 1. Примеры оформления электронных подлинников документов при использовании разных вариантов визуализации подписей исполнителей
В целях обеспечения удобства работы пользователей при подписании комплектов документов был разработан интерфейс согласования, рецензирования и подписания документов (рис. 2).

Рис. 2. Интерфейс согласования, рецензирования и подписания
По оформленным документам формируется отчет «Журнал регистрации КД», исключающий необходимость ручного заполнения журнала на бумажном носителе (рис. 3).

Рис. 3. Отчет «Журнал регистрации КД»
Проведение изменений в технических документах
Проведение изменений в соответствии с требованиями ГОСТ Р 2.503-2023 и ГОСТ Р 2.504-2021 является одним из важных процессов управления технической документацией.
Lotsia PDM PLUS позволяет реализовать проведение изменений по требованиям как указанных выше отечественных, так и международных стандартов.
В рамках рассматриваемого проекта для работы с извещениями об изменении была создана специальная структура данных — дерево извещения об изменении (рис. 4).

Рис. 4. Дерево извещения об изменении

Рис. 5. Отчет «Извещение об изменении»
На основе данных, полученных из дерева извещения об изменении, формируются следующие документы (также в виде отчета): «Извещение об изменении» (рис. 5), отчет о проведении изменений (рис. 6) и отчет «Перечень измененной документации по подразделениям» (рис. 7).

Рис. 6. Отчет о проведении изменений

Рис. 7. Отчет «Перечень измененной документации по подразделениям»
Таким образом, все подразделения всегда имеют полную и достоверную информацию о проводимых в технической документации изменениях, что способствует сокращению сроков производства и повышению качества продукции.
Пакетные импорт, экспорт и п ечать технической документации
В целях ускорения работы с технической документацией в рамках проекта также был реализован собственный функционал пакетного импорта, экспорта и печати технической документации, отличающийся от штатных средств системы и учитывающий специфические потребности АО «ЗиО-Подольск».
Интерфейс пакетного импорта сканированных копий позволяет импортировать из заданного каталога в систему полученные ранее образы бумажных документов с привязкой их к объектам (рис. 8).

Рис. 8. Интерфейс пакетного импорта сканированных копий
Функция пакетной печати и экспорта документов (рис. 9) позволяет осуществлять пакетную печать и экспорт комплектов документов в заданный каталог.

Рис. 9. Интерфейс пакетной печати и экспорта документов
При печати документов доступны функции масштабирования, раздельной печати документов форматов А3 и А4, печати нескольких копий комплектов документов и фильтрации по подразделениям.
Факсимильная электронно-цифровая подпись
Возможность подписания документов электронной подписью (в том числе квалифицированной) имеет важное значение для организации юридически значимого электронного документооборота как внутри предприятия, так и при обмене документами с внешними контрагентами.
Lotsia PDM PLUS имеет в своем составе опциональный модуль работы с ЭЦП.
В рамках данного проекта был реализован собственный функционал факсимильной электронно-цифровой подписи. С его помощью можно, в частности, встраивать электронную подпись, сопровождаемую факсимиле, в документы формата Adobe PDF (рис. 10).

Рис. 10. Факсимильная подпись в PDF-документе
При этом доступна настройка местоположения факсимильного образа подписи на странице подписываемого документа (рис. 11). Возможно размещение подписи как в горизонтальной, так и в вертикальной ориентации, выравнивание ее по полям документа, а также задание дополнительных параметров (только фамилия, прозрачность и др.).

Рис. 11. Настройка расположения факсимильных подписей
При этом для каждого пользователя системы могут быть доступны персональные настройки факсимильной подписи (рис. 12).

Рис. 12. Пользовательские настройки факсимильной подписи
Для каждой подписи в системе хранятся файлы факсимиле образцов подписей (рис. 13). Могут храниться факсимиле для подписи как с горизонтальной ориентацией на листе, так и с вертикальной.

Рис. 13. Образцы подписей (факсимиле)
Захват подписи для факсимиле осуществляется с использованием технологии Wacom Signature SDK (рис. 14).

Рис. 14. Технология захвата подписи — Wacom Signature SDK
Подобная гибкая настройка электронных подписей существенно упрощает подписание документов практически любых типов, используемых на предприятии.
Это позволяет в полной мере внедрить юридически значимый документооборот и работать с электронными подлинниками документов наравне с бумажными.
Универсальная среда согласования документов
Подсистема автоматизации документооборота и управления бизнес-процессами системы Lotsia PDM PLUS — LS Flow — позволяет автоматизировать процессы работы с документами любой сложности. Она имеет все необходимые для этого функции, включая графический редактор шаблонов бизнес-процессов.
В данном проекте для согласования документов был разработан универсальный шаблон Workflow-процесса (рис. 15).

Рис. 15. Универсальный шаблон Workflow-процесса
Этот шаблон может использоваться при согласовании документов разных типов (рис. 16).

Рис. 16. Настройки маршрутизации типа документов
При этом доступны функции изменения настройки типа документа и добавления исполнителей.
По окончании процесса проводится рассылка результатов всем заинтересованным подразделениям и сотрудникам.
В рамках настройки маршрутизации типа документов можно задать или изменить исполнителя, изменить его подчиненность, указать допустимые замены исполнителей и т.п. (рис. 17).

Рис. 17. Карточка исполнителя этапа «маршрут»
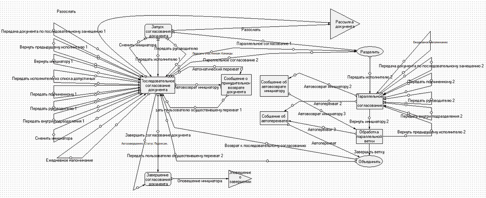
В интерфейсе маршрутизации документов доступны различные действия и условия переходов, связанные с конкретной задачей (этапом бизнес-процесса): передать исполнителю из списка допустимых, передать одному или нескольким подчиненным, передать руководителю, вернуть предыдущему исполнителю или инициатору процесса, завершить согласование и т.д. (рис. 18).

Рис. 18. Интерфейс маршрутизации документов
В процессе согласования документа на каждом из этапов могут вноситься замечания и проставляться визы (рис. 19). Все они хранятся в системе, являются информационными объектами и позволяют отследить последовательность и содержание процесса согласования.

Рис. 19. Замечания и визы, полученные в рамках прохождения процесса согласования документа
Таким образом, за счет использования универсального шаблона бизнес-процесса согласования документов исключается необходимость в настройке и сопровождении нескольких бизнес-процессов для разных типов документов, что существенно упрощает администрирование системы и позволяет легко модифицировать ее в случае необходимости.
Заключение
Представленный на конкурс проект АО «ЗиО-Подольск» служит прекрасной иллюстрацией возможностей системы Lotsia PDM PLUS в части управления технической документацией, автоматизации документооборота и бизнес-процессов, а также работы с электронными подлинниками документов и организации юридически значимого электронного документооборота как внутри предприятия, так и с внешними контрагентами.
Дополнительным плюсом данного решения является возможность его внедрения силами сотрудников ИТ-служб предприятия, что позволяет как сократить расходы на внедрение, так и дополнительно защитить конфиденциальную информацию и интеллектуальную собственность предприятия за счет отказа от привлечения внешних разработчиков и интеграторов.
В следующем номере журнала «САПР и графика» мы продолжим публикацию материалов о проекте комплексной информационной системы на базе Lotsia PDM PLUS, реализованном в АО «ЗиО-Подольск».
Дополнительная информация и материалы конкурсов предыдущих лет [4] доступны на сайте
plm-conference.com.
Список литературы:
- Конкурс прикладных решений на основе Lotsia PLM 2025 — новые примеры использования отечественных PLM-технологий // САПР и графика. 2025. № 9. С. 8-16. ISSN 1560-4640.
- Информационная система для машиностроения на платформе Lotsia PDM PLUS // САПР и графика. 2025. № 10. С. 40-54. ISSN 1560-4640.
- Проект «Информационная система для машиностроения на платформе Lotsia PDM PLUS». Материалы конкурса «Опыт применения Lotsia PLM 2025», г.Москва // [Электронный ресурс]: база данных. Режим доступа: https://plm-conference.com/download/2025-zio-podolsk-lotsia-pdm-plus/download.
- Материалы конкурсов «Опыт применения Lotsia PLM», г.Москва // [Электронный ресурс]: база данных. Режим доступа: https://plm-conference.com.
По материалам компании «Лоция Софтвэа»
В статье использованы материалы из проекта компании АО «ЗиО-Подольск», представленного на конкурс «Опыт применения Lotsia PLM».



